Sign in   |  Join   |  Help
Untitled Page

ARCHIVED FORUM -- March 2012 to February 2022
READ ONLY FORUM

This is the second Archived Forum which was active between 1st March 2012 and 23rd February 2022

 

Beogram 8000 main drive issues

rated by 0 users
This post has 163 Replies | 1 Follower

sonavor
Top 25 Contributor
Texas, United States
Posts 3,732
OFFLINE
Bronze Member
sonavor replied on Fri, Jul 6 2018 6:25 PM

I haven't had a problem where I had to measure those pins before. I will make it a point to measure them the next Beomaster 800x I work on though.

The way I interpret the table is a "1" will be a logic high so something over 3V.  A "0" is a logic low so something below a volt. The two cells that show a wave form are two different types. One is a logic high that pulses to logic low in a burst. The other is opposite where it is a logic low that pulses to logic high in a burst. So the burst waveform conditions are only during Slow Speed Up and Slow Speed Down. 

You should be able to see some activity on those signals when you use your hand to slow down the platter and then remove your hand. 

ALF
Top 100 Contributor
AUS
Posts 1,015
OFFLINE
Silver Member
ALF replied on Sat, Jul 7 2018 5:25 AM

Ok, the lows and highs again....🙄

first I started with the function table for the uP to verify the results:

activating PLAY...ok

checking PLAYING...almost ok with a 0.64V at Pin24 which should be a ‘1’.....bears the question if that reading is enough to considered a high ?!

activating TURN....problem at Pin28 which should be ‘0’

activating PAUSE....ok

activating <<|>>.....almost ok with a ‘1’ at Pin22 which should be alternating 🙄

activating STOP....almost ok with a ‘1’ at Pin28 which should be ‘0’ !! 😳

checking STOPPING....ok

i still can not make any sense out of that turntable regulation table and how to interprete it?

the Pins 34 to 37 are FSU, FSD, SSU and SSD.

I can check those FSU/FSD at PLAY/STOP/33 to 45 but how domI verify the slow ones ??

ALF

sonavor
Top 25 Contributor
Texas, United States
Posts 3,732
OFFLINE
Bronze Member
sonavor replied on Sat, Jul 7 2018 6:12 AM

Were you measuring right on 2IC1 pin 24 or were you at P6-18 (which is where the signal goes)?  That "Lift" signal goes to the base of 1TR8 so if it turns on that transistor then it will be around 0.7V.  The signals I was wanting you to monitor with a scope are 2IC1 pins 34, 35, 36 & 37 per that table in the service manual. I wanted to see if you can see any states (slow down, slow up, fast up, fast down) when the turntable is supposed to be off. Also that the states are per the service manual when the uC is sending the commands to the platter drive.  I am expecting the pins to be in their off state which means the uC is doing its job but some other fault in the platter drive circuitry is resulting in the motor turning. So yes, check those signals at Standby. 

Here is a better version of uC (2IC1) from the Beogram 8002 schematic.  This part of the schematic is pretty much the same.

ALF
Top 100 Contributor
AUS
Posts 1,015
OFFLINE
Silver Member
ALF replied on Sat, Jul 7 2018 11:31 AM

Yes, I was measuring at P6

now, please bear in mind the platter spins anti-clockwise while

checking Pins 34, 35, 36 and 37 in STANDBY mode with my scope:

all signals were about p-p 200mV or less and of similar shape, meaning you were spot on with your prediction.

but the drive still gets enough voltage from somewhere to spin the platter in STANDBY mode, stop is just not happening 🙄

ALF

sonavor
Top 25 Contributor
Texas, United States
Posts 3,732
OFFLINE
Bronze Member
sonavor replied on Sat, Jul 7 2018 4:08 PM

Okay, good. I think that confirms that the uC (2IC1) is good and the voltage(s) causing the platter to turn is some problem in the tangential drive circuit. I guess that brings you back to the brake circuit (where you were several posts back). I am away from my workbench for a while so I can't check the voltages on a working Beogram 8000 at the moment.

ALF
Top 100 Contributor
AUS
Posts 1,015
OFFLINE
Silver Member
ALF replied on Sun, Jul 8 2018 10:02 AM

Quick short update - revisiting the brake circuit:

once the carriage stopped at its parking position the base of 1TR31 should see a low level coming from 2IC1 pin37.

In that moment pin37 goes down from about 5V to 0.7V.....but that level never reaches the base of 1TR31 ??

so, something is smelling here ??

I’ll be back

ALF

Lonnie
Not Ranked
Posts 70
OFFLINE
Bronze Member
Lonnie replied on Mon, Jul 9 2018 3:18 AM

Hi ALF,

The base of 1TR31 will not get down to 0.7V because it is isolated from the 0.7V by R7 (3k3) & R108 (18k).

A really approximate way to think about it:

When pin 37 is high you have a circuit with ~5V at Pin 37, then R7, then R108, then R109 and then the 5V power supply. Given that you have very little voltage difference at each end of the chain there is no motivation for electrons to flow so no current, so no voltage drop across the resistors. That means there will be 5V at the base of 1TR31. This means that 1TR31 remains off. When pin 37 goes low to ~0.7V (as you measured) then there is a 4.3V difference across a resistance of 26.9k (R7+R108+R109). Using V=IR means the current flow is 0.16mA. That amount of current through R109 will produce a voltage drop of 0.9V so the base of 1TR31 will be at 4.1V (5-0.9). This is enough to turned 1TR31 on. The actual base voltage will be a little different because we ignored base currents in 1TR31.

Why don't you measure the voltage at the collector of 1TR27 when 1TR31 is biased on by pin37 going low? The voltage you measure will tell you if both 1TR31 & 1TR27 are based on or not.

When you plug the TT in and without touching any keys have you confirmed that pins 2-8 & 23 all measure high at the CPU? The CPU is reacting to an input from somewhere and this is easy to check. Have you also check the the CPU gets the RESET (ie 0V) signal during startup to clear the memory?

Regards

Lonnie

ALF
Top 100 Contributor
AUS
Posts 1,015
OFFLINE
Silver Member
ALF replied on Mon, Jul 9 2018 5:48 AM

Thanks for your input Lonnie 😁

Pins 2-8 & 23 all measure high !

collector at 1TR27 goes from about 13V down to 13mV

Reset voltage at start-up (P6-3) remains just over 5V, meaning the uP does not get its memory cleared ?

fault in the Reset circuit ??

ALF

Lonnie
Not Ranked
Posts 70
OFFLINE
Bronze Member
Lonnie replied on Mon, Jul 9 2018 6:41 AM

Hi ALF,

No problems, I hope I can be of some help.

Your measurement at the collector indicates that 1TR27 is biased on. This makes it nearly a short to ground which is what R102 sees and therefore why the voltage becomes so low. If you want to further investigate the brake system you need to go further downstream as 1TR31 & 27 look to be operating correctly.

You can't measure the reset voltage at P6-3 as this will just be seen as a step function after 1TR17 is biased on. You need to see if there is a change in the voltage at 1C20 while it is charging. For this you will need to check it with an oscilloscope and look at the rise time of the voltage at the emitter of 1TR17. If it is like a step function them it may not be resetting. If you can see it rise over a short period of time it should be resetting ok. Google what the rise time of a charging capacitor looks like for an indication of shape. For the reset to operate properly the uC needs to receive it's 5 volt PS and pin 39 needs to be a ground for a short period of time after uC has received it's power, pin 39 then needs to go high.

Regards

Lonnie

ALF
Top 100 Contributor
AUS
Posts 1,015
OFFLINE
Silver Member
ALF replied on Tue, Jul 10 2018 3:50 AM

The C charging or discharging function is an exponential function.....but somehow I could not reproduce that graph with the scope 🙄in any shape or form?!

as my deck is missing the PC7 ( control for uC) that narrows down possible misfiring components in the Reset Circuit like D15 and TR17....all fine !

another thing intrigues me.....when does the brake-circuit actually dis-engage from being active without getting info from the speed sensor i.e. no further pulses ?!

with just  ‘power off’ the platter would continue to spin thanks to very low friction for a long time or is there a precalculated time in the uC to bring the platter

to a complete stop from 45 or 33 rpm ??

anyhow, I am still barking at the Brake Circuit plus the fact that the platter keeps spinning anti clockwise is still not explained?!

looking further “downstream” the Brake  leaves amongst others the PC6 Settling Circuit and IC3

I habe not yet checked PC6 the Settling Circuit......

ALF

Dillen
Top 10 Contributor
Copenhagen / Denmark
Posts 13,191
OFFLINE
Founder
Moderator
Dillen replied on Tue, Jul 10 2018 7:02 AM

When you connect mains, the first thing the Beogram does is send a brake command to the platter motor circuit.
As soon as the rotation is sensed, the platter is stopped again and the voltage regulator is closed.
This results in a very small backwards rotation of the platter, when mains is plugged in.
Not a lot, - only just noticable.

If you spin the platter up to speed by hand the right way around and then plug in mains while it spins, what happens?

Martin

ALF
Top 100 Contributor
AUS
Posts 1,015
OFFLINE
Silver Member
ALF replied on Tue, Jul 10 2018 10:02 AM

That is exactly what is used to do Martin 😢

well, interesting way perhaps of testing the brakes ?

I gave it a very good spin, then connected the deck to mains as suggested

and the platter was stopped withing a second and continued spinning ant-clockwise ☹️

ALF

Lonnie
Not Ranked
Posts 70
OFFLINE
Bronze Member
Lonnie replied on Wed, Jul 11 2018 8:22 AM

Hi ALF,

If 1D35 has failed short (or has an intermittent short??) it could allow the base voltage on 1TR31 to remain biased on despite pin37 going high. I'd replace it and double check that the anode is closest to R91 and not the other way around. I'm thinking that if 1D35 has a short then the 5V which is supplying the base voltage to 1TR31 has access to the virtual earth at the op amp 1IC3. I calculate you'd have 1.1mA running through R7, 1.6mA running through R108 & R109 and 2.7mA through R91. The 1.6mA in R109 would be enough to bias 1TR31 on even with pin 37 at 5V. Might explain why the brake circuit can't be turned off??? Anyway, that's my blind theory #322. Smile

Not sure why you can't see the cap charging, the time constant is around .18s and it will take 0.73s to get to 98% charge. I was expecting you would be able to see this?

Regards

Lonnie

ALF
Top 100 Contributor
AUS
Posts 1,015
OFFLINE
Silver Member
ALF replied on Wed, Jul 11 2018 9:26 AM

Hi Lonnie,

this may be a valid point and I shall check again and replace 1D35.

at an earlier reply Martin suggested that 0TR1 is not closing but continue supplying a drive voltage, which makes a lot of sense!

the question for that however is:

which part is allowing 0TR1 to stay ON ? Its emitter would have to be a constant voltage supply and the only wheel to turn 

would be via its base, cutting down the +15V supply ?! Or do I see that the wrong way ?!

ALF

ALF
Top 100 Contributor
AUS
Posts 1,015
OFFLINE
Silver Member
ALF replied on Wed, Jul 11 2018 10:21 AM

I changed 1D35 to be on the safe side but without the desired impact ☹️

Again, the question to be answered looks very much like:  

which component is responsible for 0TR1 not closing ???

ALF

Lonnie
Not Ranked
Posts 70
OFFLINE
Bronze Member
Lonnie replied on Wed, Jul 11 2018 10:36 AM

Hi ALF,

The +&-15V supplies are controlled by 1TR21 which in turn is controlled by pin 38 on the uC

Based on Martins explanation of startup I can think of two scenarios:

1. The brake is activated but the rotation is not sensed so the uC keeps powering the brake circuit. It was expecting to sense rotation, then stop the rotation and turn off the 15V PS via pin 38 but this never happens

2. The rotation is sensed but power is still supplied to the base of 1TR31 via an effective short in the base circuit which keeps 1TR31 biased on which leads to continual backward rotation of the TT.

 

Regards

Lonnie

ALF
Top 100 Contributor
AUS
Posts 1,015
OFFLINE
Silver Member
ALF replied on Thu, Jul 12 2018 5:56 AM

Hi Lonnie,

from what I learnt so far I am reasonably confident the problem is at 0TR1 not turning off ?!

begs the question: is it possible  0TR1 despite measuring ok is faulty ?

when you mentioned ‘base cicuit’ what exactly are you referring to ?

i have done various ohm measurements to eliminate broken connections/tracks but so far been unsuccessful

in locating one.

have to carry on as you can never be a 100% certain in missing one....!

ALF

Lonnie
Not Ranked
Posts 70
OFFLINE
Bronze Member
Lonnie replied on Thu, Jul 12 2018 9:03 AM

Hi ALF,

With "the base circuit" I mean any part of the circuit that is connected to the base of 1TR31. If there is a leak path that can generate approx 0.16mA of current flow then this would generate enough voltage drop in R109 to allow 1TR31 to be biased on. I think this is pretty unlikely to be happening now that you have confirmed that 1D35 is ok.

To absolutely rule this out can you confirm that you can still get the TT operating clockwise at 33.3 or 45 rpm. If you can, is the voltage at the base of 1TR31 approx the same as the PS voltage supply which would indicate that it is biased off. If it is biased off then there is no continual leakage path.

 

Regarding 0TR1 not turning off, measure the voltage at the collector or 1TR21 when the 15V PS is supposed to be off. If the collector voltage is around 0.7v then the uC is most likely still controlling it to be on. If is is 0v you may have a short in 1TR21. If it is 5v then the fault must be closer to 0TR1 as the uC is not keeping it on.

Regards

Lonnie

ALF
Top 100 Contributor
AUS
Posts 1,015
OFFLINE
Silver Member
ALF replied on Thu, Jul 12 2018 11:18 AM

Hi Lonnie,

if I connect he deck to mains and quickly activate play before the platter starts spinning anti clockwise everything works fine and 1TR21 collector

shows about 0.67V.

i can do a similar thing if it is already connected to mains and the platter spinning the wrong way by “hand-braking” briefly and activate play...same result.

once the deck is in STOP/OFF mode the collector at 1TR21 goes fluctuating between -0.8 to -1.1V .....not 0V and not 5V !!

no progress yet...🙄

ALF

Lonnie
Not Ranked
Posts 70
OFFLINE
Bronze Member
Lonnie replied on Thu, Jul 12 2018 12:18 PM

Hi ALF,

That's a strange measurement. I presume the 15V is still present when you are reading the -0.8 to -1.1V? If so I'd suspect zener 1D26 and replace both it and 1TR26.

Regards

Lonnie

ALF
Top 100 Contributor
AUS
Posts 1,015
OFFLINE
Silver Member
ALF replied on Thu, Jul 12 2018 1:26 PM

Hello Lonnie,

yes, quite right...a strange measurement...that is why I tripple-checked 😳

1TR26 was one of my earlier suspects and has been replaced for that reason.

will need to check if I have a diode like the D26....tomorrow is another work day

i will be back.....

ALF

Lonnie
Not Ranked
Posts 70
OFFLINE
Bronze Member
Lonnie replied on Thu, Jul 12 2018 5:25 PM

Hi ALF,

And while your working on it I'd check/replace 1TR20.

Regards

Lonnie

ALF
Top 100 Contributor
AUS
Posts 1,015
OFFLINE
Silver Member
ALF replied on Fri, Jul 13 2018 4:05 AM

Hi Lonnie,

well, news are still not good I am afraid 😡

replaced as suggested 1TR20 and 1D26.....same result !

when I look at this I begin to wonder what else I can possibly replace that has not yet been replaced ??

now I am getting around -16.xxV at D26 which may be because of the diode change ?

looking again at 0TR1 there are 15V at the collector ......unchanged !

sure, I could replace that one again but.....? Would that change anything ....?

ALF

Lonnie
Not Ranked
Posts 70
OFFLINE
Bronze Member
Lonnie replied on Fri, Jul 13 2018 8:50 AM

Hi ALF,

Rather than just replacing it again why don't you measure the voltages around 0TR1 to see if it is operating properly. It is biased on by 1TR18, so you want to measure the voltages around both. 

Since the base of 1T18 is grounded then for it to be forward biased the emitter needs to be at least -0.7V. If this is the case it will draw current through R78 & R77 which will cause a voltage drop on the base of 0TR1 which will forward bias it and you will have your 15V power supply. If 1T18 is not biased properly and you still have your 15V PS then either 1TR18 or 0TR1 could have a short. Measure the voltages to see. If all is measuring ok then you can move onto another area of the circuit.

Regards

Lonnie

ALF
Top 100 Contributor
AUS
Posts 1,015
OFFLINE
Silver Member
ALF replied on Fri, Jul 13 2018 10:21 AM

Hi Lonnie,

it is not just replacing rather than precaution - desoldering components means additional heatstress - the last I need !

while I check/test those components I replace them with a new selected component.

If a test shows a faulty component I would have had the culprit by now but sadly, not so far 😕

i am aware, not always is a test conclusive and the faulty one could slip through.....me without knowing there was a problem.

but looking at the range of replacements, they are either all faulty or I/we are barking perhaps at the wrong tree ??

remember, starting with PLAY after hand-braking the platter everything seems fine....would that suggest that 0TR1 has a short ??

sure, I will measure again around those mentioned components and come back 🙄

ALF

ALF
Top 100 Contributor
AUS
Posts 1,015
OFFLINE
Silver Member
ALF replied on Fri, Jul 13 2018 1:19 PM

Hi Lonnie,

the emitter of 1TR18 is about -0.63V  practically unchanged at PLAY and STOP/OFF.

yes, I have the 15V at 0TR1 which does not change, nor do emitter and collector at around 22V.

0TR1 definitely does not close !!

ALF

Lonnie
Not Ranked
Posts 70
OFFLINE
Bronze Member
Lonnie replied on Fri, Jul 13 2018 1:27 PM

Hi ALF,

I opened up my BG 8000 to take some measurements:

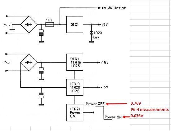
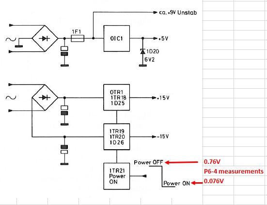
At P6-4 on Standby = 0.76V, during Play = 0.076V

Collector 1TR21 on Standby = 0.067V, during Play 0.58V

So during standby 1TR21 is biased on and during Play it is biased off. A little different to how I thought it worked.

Your measurements of -ve voltage at P6-4 are an issue that we need to understand.

Lonnie
Not Ranked
Posts 70
OFFLINE
Bronze Member
Lonnie replied on Sat, Jul 14 2018 1:07 AM

Hi ALF,

The emitter voltage at 1TR18 is correct and 0TR1 will only "close" when 1TR18 is biased off which means the emitter voltage at 1TR18 goes above -0.63V. This will only happen when the -ve 15V supply is turned off. Things to measure and check:

Examine solder of pins P6 - 3,4,5 to confirm there are no solder bridges

Double check that 1TR21 has been replaced with NPN and is not in backwards.

Measure the CBE voltages of 1TR20 & 1TR19 during standby and play.

If you don't find any errors I'l lift the base of 1TR21 off the pcb and measure the output of uC pin38 during standby and play operations to see if it still puts out -ve voltages or if it puts out similar voltages to what I measured on mine.

Regards

Lonnie

ALF
Top 100 Contributor
AUS
Posts 1,015
OFFLINE
Silver Member
ALF replied on Sat, Jul 14 2018 3:54 AM

Hello Lonnie,

interesting exercise....here is what I found:

                                         C.                   B.                       E

TR20   StBy/Play.     -18V / -15V.         0 / 0             -1.8 V / -1.5 V

TR19.  StBy/Play.    -17.4V/-17V.    -18V/-17.6V.     -23.4V/-23.3V

 

P6 - 4.      StBy / Play.     4.95V. / 4.88V.    Base of TR21 not attached to PCB !

no solder bridges on P6 found 😁

ALF

Lonnie
Not Ranked
Posts 70
OFFLINE
Bronze Member
Lonnie replied on Sat, Jul 14 2018 6:51 AM

Hi ALF,

 

You need to replace 1TR20 (PNP) and I think you should also replace 1TR21 (NPN) at the same time.

 

Regards

 

Lonnie

ALF
Top 100 Contributor
AUS
Posts 1,015
OFFLINE
Silver Member
ALF replied on Sat, Jul 14 2018 10:36 AM

Hi Lonnie,

replaced without the desired outcome 😡

I feel like simply integrating a hand-switch in the mains cable and live with it ?!?

what else is left that would make sense to replace ? Unless my peak tester lies, is faulty or all replaced transistors were fakes 

there isn’t much I can do about it. 

Is it really that far fetched to suspect the uP ??

I played a record this arvo and the deck performed nicely minus of course the never stopping anti clockwise spinning platter after record play-out stop......!

I can not think of another fault source, can you ?

All transistors are put in the correct way, no mix ups between NPN and PNP....no solder bridges and no detectable broken tracks.

I have to trust the DMM readings, what else can I possibly do.

ALF

Lonnie
Not Ranked
Posts 70
OFFLINE
Bronze Member
Lonnie replied on Sat, Jul 14 2018 12:46 PM

Hi ALF,

I'm not giving up on the uC just yet. If you notice the difference in the voltage output between Standby and Play it is the same difference as mine just offset by about 4.8V.

Did you put new parts in or just measure the old parts and put them back in? If you put new parts in did you remeasure the voltages around 1TR19, 20 & 21 and did they change at all?

Regards

Lonnie

ALF
Top 100 Contributor
AUS
Posts 1,015
OFFLINE
Silver Member
ALF replied on Sun, Jul 15 2018 7:28 AM

Hi Lonnie,

this is the outcome after replacing TR19/20/21.....all tested new transistors !!

                                                    C.                      B.                      E

 

TR19.     StBy/Play.       -16.3V / -16.1V.    -16.8V / -16.6V.  -22V / -21.6V

TR20                              -16.9V / -16.6V.    -3mV / -26mV.    -0.9V / -0.6V

TR21.      StBy/Play.         Oscillating             Oscillating        -3mv / -15.9V

as you can see the values are slightly different from the previous table.

ALF

Lonnie
Not Ranked
Posts 70
OFFLINE
Bronze Member
Lonnie replied on Sun, Jul 15 2018 9:50 AM

Hi ALF,

How can the emitter of 1TR21 be at -15.9V in Play mode. It is supposed to be grounded? Is there a ground problem at the emitter?

Regards

Lonnie

ALF
Top 100 Contributor
AUS
Posts 1,015
OFFLINE
Silver Member
ALF replied on Sun, Jul 15 2018 10:36 AM

Hi Lonnie,

apologies, my mistake....it can get confusing after a while 🧐

emitter in StBy = -3mV and in Play = -26mV

in the meantime I double checked the soldering in the uP box, as well as the uP legs after replacing the socket.....all fine !

too easy to break one of the 40 pins while inserting the chip.

can we really rule out a uP problem ? It just makes very little sense after all those parts have been replaced, not only once but twice !!

did you by any chance do any ohm measurements at SO1 in open and closed position ?

well, where do we go from here ?😳🤯

ALF

ALF
Top 100 Contributor
AUS
Posts 1,015
OFFLINE
Silver Member
ALF replied on Mon, Jul 16 2018 7:16 AM

The interest in this problem has been absolutely fantastic with over 1500 views.....but still no solution......amazing?!

as said earlier, sensible cautious replacements did not deliver plus all the help has not been rewarded yet☹️

All tracks involved in and around Power ON/OFF are fine, verified with ohm measurements, components involved have been tested

is it really the uP not playing ball ?

I am aware of earlier replies more or less ruling out the uP,  the number of TRs, Cs, Ds are finite.....no cracked joints....!

“Who can it be now” to quote Men At Work ???

ALF

sonavor
Top 25 Contributor
Texas, United States
Posts 3,732
OFFLINE
Bronze Member
sonavor replied on Mon, Jul 16 2018 7:56 AM

So you verified that the microcomputer IC is sending a drive command to the platter when it is supposed to be in standby?  Start at the platter drive (P4-1, P4-2 and P4-5) and see what voltage is there when the Beogram says it is in standby mode.  Then trace back to what is generating that voltage. There has to be a stimulus to the motor drive circuit. 

Lonnie
Not Ranked
Posts 70
OFFLINE
Bronze Member
Lonnie replied on Mon, Jul 16 2018 8:00 AM

Hi ALF,

Before you move on from the electronic switch that manages the power supply I'd verify it's working properly by manipulating it without the uC. I'd lift the base of 1TR21 from the PCB and hook up a small circuit with a 1.5V battery and a 2k, 1.8k & 200 ohm resistor and tap voltage at 0.75V and 0.0075V and use a switch to bias 1TR21 on and off and confirm that the +15V & -15V supplies go off and on.

Looking back a few pages ago John asked you to measure the voltage at P6-10 to see if the voltage goes to 0V when the arm goes back to rest position. I didn't see a response from you. Did you make a measurement monitoring the SO switch?

Regards

Lonnie

ALF
Top 100 Contributor
AUS
Posts 1,015
OFFLINE
Silver Member
ALF replied on Mon, Jul 16 2018 8:31 AM

Hi Lonnie,

sorry, somehow I overlooked that....

P6-10 is on 5V in Play mode and goes down to 25mV in Standby

will attend those other pins at P4

ALF

sonavor
Top 25 Contributor
Texas, United States
Posts 3,732
OFFLINE
Bronze Member
sonavor replied on Mon, Jul 16 2018 8:38 AM

Also...read Beolover's Blog post on the brake circuit and how he was able to make the platter drive in reverse.  In particular - "The 'reverse drive' aspect of the brake system can be seen by a simple test: Connect the base of TR31 to ground with the unit in standby and the platter starts spinning backward!"

Page 2 of 5 (164 items) < Previous 1 2 3 4 5 Next > | RSS