Sign in   |  Join   |  Help
Untitled Page

ARCHIVED FORUM -- March 2012 to February 2022
READ ONLY FORUM

This is the second Archived Forum which was active between 1st March 2012 and 23rd February 2022

 

Anyone know how to dismantle the Beosound 3.

This post has 34 Replies | 4 Followers

matador43
Top 75 Contributor
Posts 1,373
OFFLINE
Bronze Member
matador43 Posted: Thu, Apr 18 2019 11:00 AM

Good morning guys,

Do anyone know how to open the Beosound 3?

I have removed the 4 torx screws and lift the base but I can't go much further.

I just want to remove the grid to clean it well. I first tough that it gonna slide downwards when removing the base but it's don't come and i dont want to damage the fragile metal forcing it.

Thank you.

Bill Briscoe
Top 500 Contributor
Chicago, IL USA
Posts 165
OFFLINE
Gold Member

HI,

the grill is held in place by a tab at the lower edge in the middle. With the unit on its back, you'll see the cutout for the tab in the middle.  The grill needs to move up and away to clear the tab, then you slide the grill out the bottom.  It will be very tight and will not want to come out, but will if you are patient and have cleared the lower tab properly. 

matador43
Top 75 Contributor
Posts 1,373
OFFLINE
Bronze Member
matador43 replied on Thu, Apr 18 2019 2:07 PM

Bill Briscoe:

HI,

the grill is held in place by a tab at the lower edge in the middle. With the unit on its back, you'll see the cutout for the tab in the middle.  The grill needs to move up and away to clear the tab, then you slide the grill out the bottom.  It will be very tight and will not want to come out, but will if you are patient and have cleared the lower tab properly. 

Thank you Bill,

I think I've seen that tab. I'll try to play with it and keep you informed.

matador43
Top 75 Contributor
Posts 1,373
OFFLINE
Bronze Member
matador43 replied on Fri, Apr 19 2019 8:04 AM

So, I've been playing with that tab and as Bill said "It's very tight and don't not want to come out".
At some point I was really afraid to dent or bend the grid so I gave up.

I've been cleaning the littles holes one by one with a lupe, a needle and a vacuum cleaner and sweep the whole grid with a clothe dampened in alcohol, except for the speaker area. It look like clean. 

Now waiting next week to see if it work!

Thank you.

benoit
Top 150 Contributor
France
Posts 646
OFFLINE
Bronze Member
benoit replied on Fri, Apr 19 2019 8:07 AM

You can check this :

https://archivedforum2.beoworld.org/forums/p/1432/12340.aspx#12340

Beozip
Top 200 Contributor
Posts 368
OFFLINE
Bronze Member
Beozip replied on Fri, Apr 19 2019 8:50 AM

Pictures say more ....

http://mgrigaut.free.fr/DocPublic/BeoSound3/BOSound3.htm

 

 

matador43
Top 75 Contributor
Posts 1,373
OFFLINE
Bronze Member
matador43 replied on Fri, Apr 19 2019 10:00 AM

Un grand Merci Beozip !

I'm stuck at step 2. I'll try again later if the unit is defective.
So far I dont want to dent a pretty much clean unit if any chance it's working just for some microscopic breadcrumbs.

When collecting it, they were three and I carefully inspect them to choose the best one, that would be a shame to ruin it now!

I'll keep you posted.

bramble
Top 200 Contributor
Posts 397
OFFLINE
Bronze Member
bramble replied on Wed, May 1 2019 3:31 PM
When it all goes wrong, and it won't work once it's been apart....may I suggest utilising it in other ways......like mine, still working had no issues since I removed all the internals.

Beovision 7 40 mk 5 ,beovision 6x3,   beosound 3000, beogram 3300 , 2 x lc2, 2 x beocom 1401, beocom 6000 x 2,  5 x beo4, 

, 4 x beolab 4's, form 2, h2, a2,a1 and a beolab 2 😀😀

 

 

 

matador43
Top 75 Contributor
Posts 1,373
OFFLINE
Bronze Member

Good afternoon guys!

Thanks to your help I managed to remove the front grill of the Beosound 3.

Today I also get a power supply, so while waiting for answer on the Beogram thread I start toplay with the radio.

Thanks to CB, I already knew the keypad was to responsive or so little…

After removing the grill and disconnecting the little ribbon cable and spring I could lift the keypad.

I followed the instructions on the forum and generously sprayed it with contact cleaner. But it didn't change anything.

Then dead for dead I tried the other solution commented in this forum too.

I heated the keypad with an hairdryer for 1-2 minutes and start to peel the top panel foil with a thin blade.
Proceeding with caution and little by little and trying to not cut the plastic foil with the electric tracks it can be done quite easily.
You need to peel it with care to not bend or dent the top foil sometimes heating it again.
I peeled/stick back the top foil numerous times in my attempt and it did not broke or bent.

Once removed you have the thin foil with the buttons:

And the top plate base, with the plastic foil and the black plastic hook underneath

I cleaned all the button cells with alcohol and it was obvious they were dirty: you can see in the top picture that the two buttons (2 lines in a circle) around the aerial hole are clean where the other button have a brownish disc around. The volume touch pad was generously wiped too.

You have to clean the discs where the button are and also the black squares which I believe, do some sort of contact for the touch function.

I cleaned the thin foil bottom too where they need to contact the printed circuitry.

I didnt wipe all the glue because I'll need it to assemble the two part of the top panel together. The tricky part is then to make the cells very clean without smudging the glue around.

I place it all together (with no obvious traces of the opening) and powered up the BS3.

I was able to recover like 70% of the touch function. I can't say if its because the cells are not clean enough or something was damaged in the process.
Some functions still respond erratically and tracks on SD card keep skipping without even starting. I dont know if its because a "stuck contact" or anything else. The touchpad also seems to have become a force-touchpad where you need to press a little for it to register the control.

I may try to clean all the foil deeply, removing all the old glue but i need to find a way to sick the foil to the base in a non permanent but steady way.

Also need to investigate that SD card problem. For tonight I can set the time, power on and off the device, navigate stations and set the volume… All is needed is a little patience or "tour-de-main"!

Hope this helps. 

matador43
Top 75 Contributor
Posts 1,373
OFFLINE
Bronze Member

Hi alls, it's me again !

After a night, which give the panel what my impatience was unable to give: time to dry! the panel is fully functional again.
I could also navigate into SD cards as expected.

Now I need to find a good substitute for the wall bracket!

Thanks to all who helped or followed and hope it will help revive lots of Beosound 3 !

TWG
Top 75 Contributor
Posts 1,672
OFFLINE
Gold Member
TWG replied on Wed, Jun 5 2019 9:32 AM

Thank you for your detailed top panel repair and cleaning instructions. Glad that it works again!

matador43
Top 75 Contributor
Posts 1,373
OFFLINE
Bronze Member
matador43 replied on Thu, Jun 6 2019 12:05 PM

Thank you T.W.G, I feel a little less alone Big Smile

There is something still bothering me and I would be grateful if someone could enlighten me.

There is like 13 keys on that top plate plus the circular slider. And hence, there is only 4 wires in the flat wire connecting it to the mainboard.
Do anyone know if there is some sort of "intelligence" below the thick plate or what kind of mysterious science helps to distinguish that button from that other one?

I would think its about resistance value due to the length of the tracks or something but I would find a poor design as pressing two buttons at the same time will drive the unit crazy and resistance will decrease with time (could make sense after all Big Smile).

Do anyone know more?

 

fK1G6HBzdnOY
Not Ranked
Posts 7
OFFLINE
Bronze Member

Normal 0 21 false false false DE X-NONE X-NONE

Bonsoir matador43,

no, there isn't any intelligence (a bus or something else) anywhere inside the touchpanel.

The touch-panel is nothing more than a collection of resistors, which are building a voltage divider.

This analogue voltage is then read from the main controller's ADCs and then the software decides, which button is pressed.

For the volume control the touch-panel generates something like two phase-shifted triangular voltages, similar to two potis

connected (also mechanically) in the right way.

What I've written above is a bit simplified, but in general that's the way it works. Just 4 pins of the main-controller.

Two normal digital port pins and two ADC port pins. In addition one port pin as external interrupt input, when something

happened at the touch-panel.

After having trouble with my touch-panel two times I've thrown my BeoSound 3 in a corner and forget it for about 3 years.

Some weeks ago I got the idea to fix it and now I'm able to control it via a Beo 4. Never need to use the sucking touch-panel.

I've used an microcontroller with 2 DACs, which now generating the analogue voltages, originally made by the touch-panel's voltage-divider.

 

Yours sincerely

fK1G6HBzdnOY

 

 

matador43
Top 75 Contributor
Posts 1,373
OFFLINE
Bronze Member
matador43 replied on Mon, Sep 23 2019 8:39 AM

Thank you for that explanation fK1G6HBzdnOY,

Would you have time to show us your BS3/Beo4 mod? It sounds very interesting?

All the best…

 


fK1G6HBzdnOY
Not Ranked
Posts 7
OFFLINE
Bronze Member

 

Hello matador43,

thank you for your interest. Because I'm very busy these days just two pictures. If you would like to have more details, please wait about 3 weeks.

Last work to do is to put the Nucleo board (STM32F446) into the BeoSound or if it's too big, designing a smaller PCB. I would share all the information I've got during this project including most of my source files.

Yours

fK1G6HBzdnOY

matador43
Top 75 Contributor
Posts 1,373
OFFLINE
Bronze Member
matador43 replied on Mon, Sep 23 2019 6:44 PM

Very exciting project, thank you for sharing it!

Of course take all the time you need, I'll be there waiting for details.

Amazing!

TWG
Top 75 Contributor
Posts 1,672
OFFLINE
Gold Member
TWG replied on Tue, Sep 24 2019 7:46 AM
I agree 100%! Nice work and I'm looking forward reading from you about more details, too! Beo 4 controlled Beosound 3: Great! Could you even mod the headphone jack into an Aux-in?
fK1G6HBzdnOY
Not Ranked
Posts 7
OFFLINE
Bronze Member

Good evening everybody,

OK, I'm back.

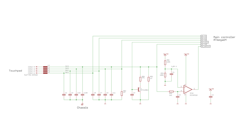
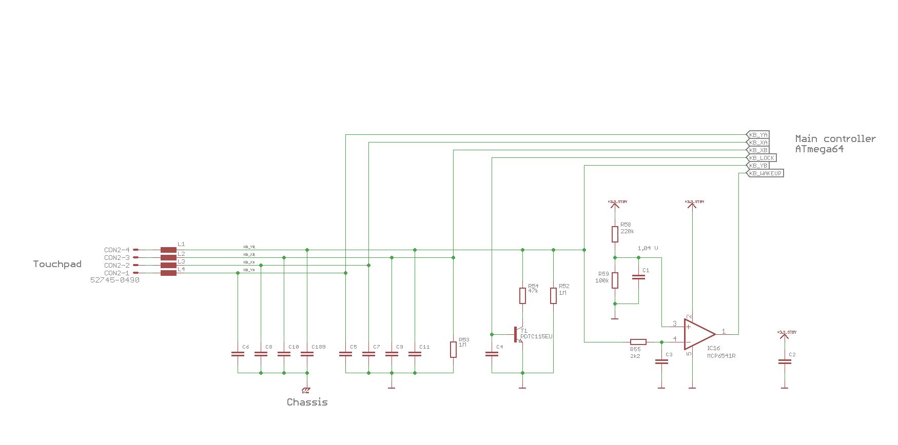
Here are some screenshots from the scope. The four channels are connected to the touchpad's connector and instead of the tochpad there are connected the two DAC outputs from the STM32F446 (yellow and pink signals). These two signals are the ADC inputs from the ATmega64, which are interpreting the touchpads voltage devicers.

1) DAC emulation of "A.MEM" button.

 

2) DAC emulation of "A.MEM" button (detail).

 

2) DAC emulation of "RADIO" button (detail).

 

4) DAC emulation of "VOL UP" button.

 

5) Schematic of the circuit, which connects the touchpad and the ATmega64.

So far, any special questions? Someone intereseted in the source files?

Yours

fK1G6HBzdnOY

matador43
Top 75 Contributor
Posts 1,373
OFFLINE
Bronze Member
matador43 replied on Thu, Oct 24 2019 10:40 AM

Hi fK1G6HBzdnOY,

Thank you for coming back and adding details on your mod.

That's very far away from my skills, knowledge and understanding but 8'm still admirative of your work.

You seems to know very well the guts from the BS3 so if I may I have a question for you: can you see a point where someone could add an aux. in?
Studying the schematics, there is two "tuner out" pins (L and R) and i wonder if you can inject aux. audio at those points. The purpose is to turn the BS3 as it is into a bluetooth or airplay speaker keeping most of the electronics. having it remote controlled by Beo 4/5/6 would be a great plus.

So far my BS3 work and I don't want to change it, but I know that it will eventually stop working and then I'd like to give him a second life.

Thank you.

fK1G6HBzdnOY
Not Ranked
Posts 7
OFFLINE
Bronze Member

Hi matador43,

from my point of view a good point for injecting an additional audio signal (e.g.: AUX) would be the analogue multiplexer 4052.

I've marked it red in the following picture.

This IC has the analogue inputs from the mp3 decoder and the tuner and the main controller decides, which of them will be connected to the output.

The IC supports up to 4 inputs and from my actual knowledge only two are in use but at this point I'm not interested in doing it on my own. If someone would like to do it I will share the things I've reengineered.

Yours
fK1G6HBzdnOY

matador43
Top 75 Contributor
Posts 1,373
OFFLINE
Bronze Member

fK1G6HBzdnOY:

If someone would like to do it I will share the things I've reengineered.

Hi fK1G6HBzdnOY,

Well, right now I will not since my BS3 is working nicely so far. But I know it will eventually fail again someday and then, I hope I'll find you!

I guess it will not be as simple as just connecting three wires to the third input and it will need some electronics to select that input right?

But hey, it opens new doors! Thank you!

matador43
Top 75 Contributor
Posts 1,373
OFFLINE
Bronze Member

fK1G6HBzdnOY:

If someone would like to do it I will share the things I've reengineered.

Hi fK1G6HBzdnOY,

Well, right now I will not since my BS3 is working nicely so far. But I know it will eventually fail again someday and then, I hope I'll find you!

I guess it will not be as simple as just connecting three wires to the third input and it will need some electronics to select that input right?

But hey, it opens new doors! Thank you!

FlyingNono
Not Ranked
Paris
Posts 28
OFFLINE
Bronze Member

Hi,
I have found a BeoSound 3, I have desmonted and clean the body, just a problem of non-working touch buttons.
I have open the top plate with a hair-dryer (not difficult with your pictures :-) cleaned and wipes the contact, reclosed, and ... it's working for the buttons
but not for the volume arghhhh...
All is working, but impossible to change the volume :o(
Who has an idea of the problem ?
Regards
Bruno

Many Vintages Lets have a Party !!!

matador43
Top 75 Contributor
Posts 1,373
OFFLINE
Bronze Member
matador43 replied on Sun, Mar 8 2020 10:55 PM

Hi Bruno,

Happy it did work for you too!

Did you clean the two part of the volume track the same way you did the buttons?
If so, maybe carefully look after some broken trace?

FlyingNono
Not Ranked
Paris
Posts 28
OFFLINE
Bronze Member

yes, there was a kind of very light smoke, easy to clean, but I don't see whats happen with volume wheel (?)
a+

Many Vintages Lets have a Party !!!

Roger245
Not Ranked
Posts 1
OFFLINE
Bronze Member

Hi fK1G6HBzdnOY

I´am verry interest on your simulated touch panel for the BoeSound 3. Is it possible to ged more informations or can I buy the ATmaga 64 with the software?

Please connect me.

With kind regards

RaMaBo
Top 150 Contributor
near Munich
Posts 626
OFFLINE
Gold Member
RaMaBo replied on Thu, Jun 25 2020 3:20 PM

Hi fK1G6HBzdnOY

 

I'm also interested in your simulated touch panel for the Beosound 3 and would like to get more information about the interfacing, voltage levels for the DAC in your controller and the source code ... if this is possible.

You can contact me here on the forum

 

Best Regards

Ralph-Marcus

Omid Moshtagh
Not Ranked
Burlington Ontario Canada
Posts 50
OFFLINE
Bronze Member

Hello, Did you ever resolve how to take the unit apart?

 

My unit sound is not coming out anymore and i have no idea what to do with it now. The antenna goes up and down, the volume up and down seem to work as I hear a clicking sound when I use it, the radio tunes to different stations, A.Mem shows its reading the card but no sound.....I would love to be able to add aux in to it and somehow get it going again..

fK1G6HBzdnOY
Not Ranked
Posts 7
OFFLINE
Bronze Member

Hi Omid,

yes of course, we took the device apart. Do you need assistance for doing it on your own?

Regarding your problem of "no sound" you can check if a plugged in headphone works. Maybe this will give you the information which part causes the issue.

What is your knowledge in electronics? Are you able to use a scope?

Yours sincerely

fK1G6HBzdnOY

fK1G6HBzdnOY
Not Ranked
Posts 7
OFFLINE
Bronze Member

Hi RaMaBo,

I've sent you a mail on 29th of June. Did you've received it?

 

Yours sincerely

fK1G6HBzdnOY

 

Paolo
Not Ranked
Italy
Posts 5
OFFLINE
Bronze Member
Paolo replied on Sun, Oct 4 2020 6:03 PM

Sorry for my input, can someone  tell me the resistors value regarding the 5 central keys of the touch panel (<> go ...)?

Thanks

Landgrebe
Not Ranked
Posts 2
OFFLINE
Bronze Member
Landgrebe replied on Fri, Dec 25 2020 2:15 PM

Hi fK1G6HBzdnOY

I would hear if could get the same information as RaMaBo, while I'm going to rebuilt the touchpad with physical buttoms. 

It would be really helpfull, so i dont have to attempt all combinations myself with a scope. 

Thanks!

Landgrebe

fK1G6HBzdnOY
Not Ranked
Posts 7
OFFLINE
Bronze Member

Dear Landgrebe,

please find attached a zip file, which should include all you need for converting a BeoSound3 from touch panel to Beo4 control.

Some additional info is inside the source code. If you're interested in how the software works, have a look inside "b&o.cpp".

Btw., Roger245 has made this conversion this year with success. The only problem he had was that he bought a hotel version of Beo4.

Normally these hotel versions are not usable so take care when buying a used Beo 4. For some models of Beo 4, I think older ones, which are containing an EEPROM 24C16, I was able to modify the EEPROM's content to make them work but this will add some more unnecessary work to the project.

Reengineering of the information I've needed to do this project and writing the software for the project took some time. I've used some information from the web (e.g.: MLGW Protocol specification [http://mlgw.bang-olufsen.dk/source/documents/mlgw_2.24b/MlgwProto0240.pdf]), which I've got for free. What I would like to say is:

It's allowed to everybody to use the information I've attached to this post but I would not like that someone will earn money by using this information. It's OK to share or modify all this information. All things and knowledge based on this information must be free of charge.

Yours sincerely

fK1G6HBzdnOY

 

TWG
Top 75 Contributor
Posts 1,672
OFFLINE
Gold Member
TWG replied on Sun, Dec 27 2020 9:48 AM

fK1G6HBzdnOY:

Dear Landgrebe,

please find attached a zip file, which should include all you need for converting a BeoSound3 from touch panel to Beo4 control.

Some additional info is inside the source code. If you're interested in how the software works, have a look inside "b&o.cpp".

Btw., Roger245 has made this conversion this year with success. The only problem he had was that he bought a hotel version of Beo4.

Normally these hotel versions are not usable so take care when buying a used Beo 4. For some models of Beo 4, I think older ones, which are containing an EEPROM 24C16, I was able to modify the EEPROM's content to make them work but this will add some more unnecessary work to the project.

Reengineering of the information I've needed to do this project and writing the software for the project took some time. I've used some information from the web (e.g.: MLGW Protocol specification [http://mlgw.bang-olufsen.dk/source/documents/mlgw_2.24b/MlgwProto0240.pdf]), which I've got for free. What I would like to say is:

It's allowed to everybody to use the information I've attached to this post but I would not like that someone will earn money by using this information. It's OK to share or modify all this information. All things and knowledge based on this information must be free of charge.

Yours sincerely

fK1G6HBzdnOY

 


Genius! Thanks for your work and contribution.

Landgrebe
Not Ranked
Posts 2
OFFLINE
Bronze Member
Landgrebe replied on Sun, Dec 27 2020 4:59 PM

Hi fK1G6HBzdnOY

Many thanks, I will use this code with my own personal project, with more simple panels, when i dont use all the funktions. I will use some of your code aswell and modify it to another MCU. 

Again thanks!

Best regards

Landgrebe

Page 1 of 1 (35 items) | RSS