Sign in   |  Join   |  Help
Untitled Page

ARCHIVED FORUM -- March 2012 to February 2022
READ ONLY FORUM

This is the second Archived Forum which was active between 1st March 2012 and 23rd February 2022

 

Beomaster 2000 type 2801 no output signal at Tape1/2 & Phono ?

rated by 0 users
This post has 32 Replies | 1 Follower

ALF
Top 100 Contributor
AUS
Posts 1,015
OFFLINE
Silver Member
ALF Posted: Tue, Aug 25 2020 11:05 AM

Hi All,

just dug out my old BM2000 and sadly noticed there not audio output signal to be heard ?

i have gone through the connecting wires but no adverse findings.

now the interesting part is that both, Tape1/2 and Phono are not delivering.

notice a fair number of red tantal caps on various boards incl board 5 but so far only two showed

ESR values over 5Ohm.

would it be a fair asumption to point at the Tape/Phono button/switch ??

i would find that highly inlikely that all transistors on board 5 are blown ?!

AM &FM work fine.

could really do with some help if you have worked on that kind of beast.

thank you

ALF

Dillen
Top 10 Contributor
Copenhagen / Denmark
Posts 13,191
OFFLINE
Founder
Moderator
Dillen replied on Tue, Aug 25 2020 11:22 AM

Is FM producing sound?

Martin

ALF
Top 100 Contributor
AUS
Posts 1,015
OFFLINE
Silver Member
ALF replied on Tue, Aug 25 2020 11:37 AM

yes Martin,

the tuner section (FM, AM) works fine producing sound.

i simply can not find the problem, all wiring at the DIN inputs is fine ?!

there must be a common problem to these two issues TP and PH.

ALF

Dillen
Top 10 Contributor
Copenhagen / Denmark
Posts 13,191
OFFLINE
Founder
Moderator
Dillen replied on Tue, Aug 25 2020 5:24 PM

What are you connecting?

Martin

ALF
Top 100 Contributor
AUS
Posts 1,015
OFFLINE
Silver Member
ALF replied on Wed, Aug 26 2020 2:15 AM

First I connected a Beogram 4000 in the PH input...nothing, only the faintest sound at max volume

next I connected the Beogram via an external phono preamp in TP1 and 2.....nothing, same as above.

there has to be a common source for the problem ?!

ALf

Dillen
Top 10 Contributor
Copenhagen / Denmark
Posts 13,191
OFFLINE
Founder
Moderator
Dillen replied on Wed, Aug 26 2020 8:23 AM

The Beogram perhaps?

Try inserting a small piece of metal (straightened paper clip) into the tape and phono input sockets and listen for a buzz.

Martin

ALF
Top 100 Contributor
AUS
Posts 1,015
OFFLINE
Silver Member
ALF replied on Wed, Aug 26 2020 10:36 AM

No, tested two Beograms (known to be working) on the phono input....nothing

tried the paperclip probing...no buzzing audible, no matter which pin I chose.

amongst various possibilities I have not yet off-board tested the TP & PH involved transistors but find it hard

to imagine that all would be dead !

my fear are still the Phono and Tape buttons not switching properly but again, all other buttons (mono, LW, MW, FM)

incl the preset buttons P1 to 5 doing their job ?!

ALF

RaMaBo
Top 150 Contributor
near Munich
Posts 626
OFFLINE
Gold Member
RaMaBo replied on Wed, Aug 26 2020 1:08 PM

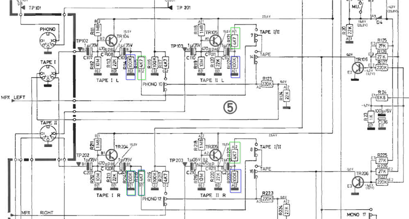
According to the circuit diagramm i would check whether you have the mentioned supply voltages at the collectors of TR204,205,104,105, 203 and TR103.

Maybe the resistor R18 (Board 5 Location B3) is broken, if you can change bass and treble in FM/AM mode.

Ralph-Marcus

ALF
Top 100 Contributor
AUS
Posts 1,015
OFFLINE
Silver Member
ALF replied on Thu, Aug 27 2020 5:46 AM

Ok, thanks - just verified the voltages : they are just over 23VDC and 21VDC respectively.

R18 measured 251 Ohm and was replaced, now 228 Ohm, working .

i get a very faint sound out of TP and PH with volume right up to its limit - however FM sounds fine with treble & bass all working.

would it be wise to replace all those red 1uF  tantalum caps on board 5 - some show ESR values up to 8 Ohm ??

again , I have not yet off-board tested the TP & PH involved transistors

ALF

RaMaBo
Top 150 Contributor
near Munich
Posts 626
OFFLINE
Gold Member
RaMaBo replied on Thu, Aug 27 2020 11:31 AM

So the supply voltages should be fine.

The next thing before pulling all transitors out of the board i would check the muting circuit which consists of TR5 and the actual muting transistors TR106 and TR206. the last two are responsible to short the audio signal to ground before it's fed into the tone amplifier (Board 6) and to the MONO switch.

In FM Mode there should be a negative voltage of about -4V at the base of TR106 / TR206 because you can hear audio from the radio part. So this leads to TR5 and its surrounding parts i would check.

This negative voltage should also be present at the base of TR106 and TR206 if TAPE or PHONO mode is selected.

If this is the case i would check the voltages of all transistors on board 5 before you solder them out.

Ralph-Marcus

ALF
Top 100 Contributor
AUS
Posts 1,015
OFFLINE
Silver Member
ALF replied on Fri, Aug 28 2020 5:58 AM

Many thanks for your inputs Ralph Marcus,

No matter whether Muting is ON or Off  8 can only verfy the voltages in brackets...no sign of a -4VDC đŸ˜Ĩ

i also checked around 5TR5 ....same findings. Resistor values ar3 ok as is 5D4

checking the emitter voltage at 2TR5 I am getting about 5.4VDC  !

sadly this is how far I got.

ALF

RaMaBo
Top 150 Contributor
near Munich
Posts 626
OFFLINE
Gold Member
RaMaBo replied on Fri, Aug 28 2020 2:41 PM

But in FM or AM mode there should be -4 Volts.

Check whether you have -4V at C36 and R23 (Board 5, location E1).  If it's not there trace where the interuption is, because it's created from the -32V rail. Check R24 if it's around 6,8K.

Ralph-Marcus

ALF
Top 100 Contributor
AUS
Posts 1,015
OFFLINE
Silver Member
ALF replied on Sat, Aug 29 2020 8:50 AM

Back at work.

yes,I have the -4.4V at 5C36 but 5R23 was about 2K ohm instead of 1K ohm.

5R24 is about 5.6K ohm as per circuit diagram.

I also checked 5R125/126/127 ..all ok but I am scratching my head about the absence of -4.4V at the base of 5TR106/206 - all I am getting is about 0.7V

feels like being in the forrest and looking for trees 😡

ALF

ALF
Top 100 Contributor
AUS
Posts 1,015
OFFLINE
Silver Member
ALF replied on Sun, Aug 30 2020 5:32 AM

Ok, I guess some good news ??

the -4.4VDC are present at B of 5TR106/206 but only if there is no FM signal coming through, meaning inbetween stations !

that encouraged me to try once more the TP and PH inputs.

with a Beogram & MMC20 CL via external phono preamp into the TP...this time a slightly louder audio signal, but the Vol setting has to be at max !!!

with a Beogram & MMC 4000 into the PH .....same result, have to crank up the Vol setting to max to get a very low audio signal.

while at the same time the FM audio is fairly loud at a Vol setting 2/10.

i do not believe this is just a matter of wrong sensitivities of the TP & PH inputs, obviously both these inputs are still somewhat "muted" ?!

still dare to ask the question whether some of these red tantalum caps have turned up their ESR values to undesirable levels ??

ALf

RaMaBo
Top 150 Contributor
near Munich
Posts 626
OFFLINE
Gold Member
RaMaBo replied on Mon, Aug 31 2020 2:28 PM
I don't have a BM2000 nor a user manual, only a service manual here from beoworld. According to the description (page 2-8) the voltages without brackets are valid if the radio receives a proper signal from a radio station. The volteages in brackets are valid if the button 'MUTE' is activated. So this seems to be correct if you tune into a frequency where no station is, the button MUTE is active, the volume of the radio is down. Tuned to a proper frequency the muting is switched of by the tuner circuit and you can hear the station. If mistuned and 'MUTE' deactivated the volume should be untouched and white noise could be heard at the speakers. This leads to the conclusion that the muting and muting control seems to be fine. I assume the two bulbs of the tuning indicator are changing the brightness while tuning to, on and from a radio station? (page 4-3. 'Muting on FM' Are those red tantals really tantal capacitors? I know them in different shades of blue, brown or green. Or do you mean those red plastic ROE Roederstein capacitors? What is the voltage at the base of 5TR106 and 5TR206 when you select TAPE or PHONO? (page 4-5)

Ralph-Marcus

ALF
Top 100 Contributor
AUS
Posts 1,015
OFFLINE
Silver Member
ALF replied on Tue, Sep 1 2020 4:30 AM

I do not have a user manual for that BM either, except the service manual.

the little red caps have to be tantalum caps - you can see those on pictures in a forum post 'beomaster 2000 at last'.

i know the dark red ROE Röderstein caps - definitely not the one here.

the -4.2 VDC I only get between FM stations when FM is selected, the moment I change over to PH or TP it is back to the 0.7VDc at

the base of 5Tr106/206 đŸ¤Ŧ😡

as far as I understand the output signals from either PH or TP should be independent of any FM signal, or isn'tbit ??

i can trace the TP signal with an oscilloscope, it is  definitely coming in !!

ALF

ALF
Top 100 Contributor
AUS
Posts 1,015
OFFLINE
Silver Member
ALF replied on Tue, Sep 1 2020 10:54 AM

I can trace an incoming TP1 signal up to 5R115/215 which looks good, however straight after 5R115/215 the signal "shrinks" to about 15% of the original amplitude.

there are some inconsistancies in the circuit diagram showing different R values - it shows 5R114/214 at 1M ohm and 100Kohm at the same time ?

similar at 5R115/215 at 2.2Kohm and 4.7Kohm at the same time ? It does however not impact on the strength of the output signal !

ALF

RaMaBo
Top 150 Contributor
near Munich
Posts 626
OFFLINE
Gold Member
RaMaBo replied on Tue, Sep 1 2020 7:44 PM

ALF:

... the -4.2 VDC I only get between FM stations when FM is selected, the moment I change over to PH or TP it is back to the 0.7VDc at

the base of 5Tr106/206 đŸ¤Ŧ😡...

 

And exactly this is the problem! According to the circuit diagramm and the circuit description the voltage at the base of TR106 / 206 should be opposite to the ones you could meassure when you have tuned betwen FM stations. the muting signal is generated on board 2 by 2TR6 and when using the FM preset switches a short muting is generated by a momentary switch (see Board 5 around 5TR5).

Tuning between FM staion should create a muting signal of +0,7V at TR106 / 206 if, and only if the muting switch is set to on.  If tuned to a FM station or when the muting switch is set to 'Off', also between FM stations you should get -4V at the base of TR106 / 206 which is then not conductive and not shorting the audio signal to ground.

You said you can trace the 'Tape' signal with your oscilloscope coming in. To the TAPE I/II switch 7 and 8 and then further on to the TAPE switch 14 and 16 while FM is selected?

 

Another question: Are all five bulbs (2 for tuning indicator, ON, MPX or stereo indicator and the dial pointer illumination) working and have the correct values.

Does the mute switch in the preset tuning cabinet have any influence to the muting signal if FM is tuned betwwen stations?

Does the AFC function work in FM when you mistune a station somewhat to higher or lower frequency?

 

Ralph-Marcus

RaMaBo
Top 150 Contributor
near Munich
Posts 626
OFFLINE
Gold Member
RaMaBo replied on Tue, Sep 1 2020 8:10 PM

Hmm, what service manual do you use?

 

the one i have shows same values for 5R114/214 and correponding for TAPE 2 all four are marked in blue.

same for 5R115/215 and corresponding for TAPE2 biuffer marked in green.

Ralph-Marcus

ALF
Top 100 Contributor
AUS
Posts 1,015
OFFLINE
Silver Member
ALF replied on Wed, Sep 2 2020 5:30 AM

I am using the SM downloaded from the Beoword website.

the colour-marked resistors are present on board 5, also mentioned in the partslist but look at section 5 of the SM and check the topographical  board #5

all 4 resistors have quite different values.

all 5 bulbs came from Martin (Dillen) and come on when tuned correctly.

AFC seem to work, it only catches stations tuned in "correctly" - I have never touched any tuner alignment trimmers.....

not sure about the Muting function !I really can't here any difference while tuning, whether it is ON or OFF ?!

collector of 2TR6 is -4.4VDC and so are B of 5TR106/206 when FM is selcted, operating the Muting switch has no impact on that voltage.

also, according to the circuit diagram there should be a 5K trimmer pot in the muting circuit,  2R40 ! Not on my board and is obviously a different version.

i presume those switches 7 and 14 are operated with the designated buttons and are connected to that semi-flexibal pcb behind the switches row ?!

ALF

 

 

ALF
Top 100 Contributor
AUS
Posts 1,015
OFFLINE
Silver Member
ALF replied on Wed, Sep 2 2020 5:44 AM

Apologies, I was referring to section 2-3 of the SM, not 5 !

ALF

RaMaBo
Top 150 Contributor
near Munich
Posts 626
OFFLINE
Gold Member
RaMaBo replied on Wed, Sep 2 2020 3:58 PM

ALF:

I am using the SM downloaded from the Beoword website.

Same here

 

the colour-marked resistors are present on board 5, also mentioned in the partslist but look at section 5 of the SM and check the topographical  board #5

all 4 resistors have quite different values.

??? Have look here all components are correct value. The left and right channel components are mounted mirrorerd  at the vertical line from C34 / 220µF

 

all 5 bulbs came from Martin (Dillen) and come on when tuned correctly.

AFC seem to work, it only catches stations tuned in "correctly" - I have never touched any tuner alignment trimmers.....

not sure about the Muting function !I really can't here any difference while tuning, whether it is ON or OFF ?!

When tuned between stations you should hear noise from the speakers if the MUTE-switch is set to 'OFF'. If you switch it to 'ON' the speakers should get silent.

 

collector of 2TR6 is -4.4VDC and so are B of 5TR106/206 when FM is selcted, operating the Muting switch has no impact on that voltage.

also, according to the circuit diagram there should be a 5K trimmer pot in the muting circuit,  2R40 ! Not on my board and is obviously a different version.

could be a different version of the BM2000 Type 2801 Smile How is the base of 2TR6 connected to the rest of the circuit if not via the trimmer?

i presume those switches 7 and 14 are operated with the designated buttons and are connected to that semi-flexibal pcb behind the switches row ?!

ALF

Yes, the switches are operated by the buttons.

 

 

Ralph-Marcus

ALF
Top 100 Contributor
AUS
Posts 1,015
OFFLINE
Silver Member
ALF replied on Wed, Sep 2 2020 4:21 PM

under section 2-3 in the SM there is the topology of board 5

if you look at R114/214 they are marked as 1M ohm - fitted are indeed 100k ohm resistors, same as mentioned in the parts list

R115/215 are marked as 2.2k ohm, fitted are indeed 4.7k ohm as mentioned in the parts list.

just pointing out the obvious mistake in the SM, identified by chance but most likely not relevant to my problem.

i will check the voltages at 2TR5/6 again and report back. the missing trimmer pot R40 on my board is a simple resistor. will check its value.

ALF

Dillen
Top 10 Contributor
Copenhagen / Denmark
Posts 13,191
OFFLINE
Founder
Moderator
Dillen replied on Wed, Sep 2 2020 6:33 PM

The output amplifier was changed from s/n 143001, but the rest remained unchanged, if my notes can be trusted.

Did you check the muting switch (MU switch in the schematics)?
The one working with TR5 to mute briefly while switching sources?
That's not the pushbutton - it merely selects AFC and Silent Tuning (ST = silence when tuning between strong stations).

Perhaps it hangs mechanically when certain sources are selected.

Martin

ALF
Top 100 Contributor
AUS
Posts 1,015
OFFLINE
Silver Member
ALF replied on Thu, Sep 3 2020 6:00 AM

Yes, I agree there were different versions over its product life.

to your question: the Base of 2TR6 is connected via 2R41 to 2R40, which is a 47k ohm resistor - no trimmer pot for R40 present on my board !

now the interesting thing: after taking 2R40 off the board I get a proper signal again on TP & PH.

this is the fork in the road......should I live without the Muting function or further investigate why Muting obviously is not working as it stands ?

makes no audible difference to turn on or of the Mtu8ng switch while tuning.

I have not yet tested 2TR6, nor am I absolutely sure whether the Muting switch on board #3 is faulty or not !?

ALF

RaMaBo
Top 150 Contributor
near Munich
Posts 626
OFFLINE
Gold Member
RaMaBo replied on Thu, Sep 3 2020 8:47 AM

Okay, so the Board 5 is not the problem itself Smile

The switch on Board 3 should have a constant 14v at one end and also on the other if set to 'ON'. If switched to 'OFF' at one end there should be no more 14 V. Or when the whole BM 2000 is switched off check the continuity between the two grey cables witch the switch in 'ON' and 'OFF' position. While checking the Switch for Muting also check the switch for the AFC function, both wires are green.

According to the service manual (page 4.3) the chapter 'Muting on FM' describes the function. Is 2R39 populated and where is it connected to?

- Is 2R40 really 47K??? This would shift the levels completly. It should be 4K7.

- Is it possible to mount the trimmer 5K to the board? Is the third hole in the board drilled?

 

I think someone was in this BM before and modified it because i can't imagine that B&O didn't test the machine before giving this design into production..

 

Ralph-Marcus

ALF
Top 100 Contributor
AUS
Posts 1,015
OFFLINE
Silver Member
ALF replied on Thu, Sep 3 2020 11:15 AM

Yes, confirmed: mounted 2R40 = 47Kohm ! i replaced it with a 4.7 Kohm resistor, which reintroduced the TP/PH problem đŸ¤Ŧ

there is no third hole to install a trimmer pot for R40 â˜šī¸

the Mute Switch:

set to ON both sides show about 14.5VDC

set to OFF one side 14.5VDC, the other 17VDC

continuity: OFF = OL,  ON = 100 mOhm

the AFC Switch:

set to ON both sides about 13.8 VDC

set to OFF both sides about 13.8 VDC

continuity: ON about 385 Ohm, OFF about 100mOhm

let me repeat: with the 4.7kOhm resistor installed as R40 I am back to the 'no audio at TP/PH' problem.

ALF

RaMaBo
Top 150 Contributor
near Munich
Posts 626
OFFLINE
Gold Member
RaMaBo replied on Thu, Sep 3 2020 11:33 AM

Ok, so the switches seem to be fine and also the cables (grey and green) seem to be fine because you can measure the voltages.

 

How about 'reconstructing the muting circuit as descibed in the service manual? Use a 4K7 resistor for 2R39, a 5k trimmer pot for 2R40 and the 22K for 2R41. Replace 2R40 with the 5K trimpot, connect the wiper  to the lifted pin of 2R41 which is _not_ directly connected to the base of 2TR6. Doing so should give the correct function of the FM Silent tuning. with the pot you can change the point where the noise of the FM tuner is muted when tuned between stations. if the switch for Mute (or Silent Tuning) is set to on. If it's muted setting the switch to 'off' you should then hear the FM noise. If the switch is set to 'On' the FM signal should be heard if tuned to a FM station and the tuning indicator lamps are equal bright. If not, try rotating the trimpot so that you can hear that station.

 

Ralph-Marcus

Dillen
Top 10 Contributor
Copenhagen / Denmark
Posts 13,191
OFFLINE
Founder
Moderator
Dillen replied on Thu, Sep 3 2020 12:35 PM

Did you check what I suggested above?

Martin

ALF
Top 100 Contributor
AUS
Posts 1,015
OFFLINE
Silver Member
ALF replied on Thu, Sep 3 2020 1:18 PM

i presume you are talking about that MU switch symbol in the circuit diagram of board #5 ?!

not sure if I follow here ? when I remove 2R40 switching between sources presents no problems,

so I believe switching from FM to TP or PH by pressing the designated buttons seem to work fine or do I misunderstand something ?

ALF

ALF
Top 100 Contributor
AUS
Posts 1,015
OFFLINE
Silver Member
ALF replied on Fri, Sep 4 2020 11:43 AM

It sounds tempting but looking at the topology of the board layout it would probably turn into a nightmare or another problem ?!

what I did however was checking the mounted resistors 2R39, 2R40 and 2R41:

R39 = 47k ohm, R40 = 47k ohm and R41 = 47 k ohm - I replaced those 3 resistors as suggested by you with

R39 = 4.7k ohm, R40 = 4.7k ohm and R41 = 22k ohm !

whether it is coincidence or the new resistors did the trick ?


I get good audio through TP input again 🙏😁😁🍾

 

what I do not understand is why B&O changed the FM muting circuit, which is nothing like the one described  in the SM download ??

Martin suggested the possibility that the indicated MU switch - shown on board #5 - could mechanically be hanging with certain sources ?

I operated all sources from PH down to P5 frequently, given the fact this Beomaster hasn't been used for a lengthy period.

if it stays as is I can happily settle - it has been bought in a very sorry state and has come a long way - a next thing would be a proper

tuner alignment.......sadly I can not perform that task due to lack of equipment necessary & experience.

big thank-you for your support 🙏. 🤗.   💋(female support only !)

ALF

RaMaBo
Top 150 Contributor
near Munich
Posts 626
OFFLINE
Gold Member
RaMaBo replied on Fri, Sep 4 2020 3:00 PM

Great ! so it works as it should Smile

I think it's not a coincidence, but the changed resitor values shift the level at the base of 2TR6 so that it won't mute if tuned correctly to a station in FM Mode. If AM or TAPE or PHONO is selected the voltage at the base of 2TR6 is ~ 20 V. Incorrect tuning in FM Mode should gives a lower voltage which enables the muting signal.

At least everything works SmileYes - thumbs up

Ralph-Marcus

ALF
Top 100 Contributor
AUS
Posts 1,015
OFFLINE
Silver Member
ALF replied on Sat, Sep 5 2020 5:23 AM

Yes indeed, so happy it is working again - again, many thanks for your support !

now I have to get back to my dreaded Beolab150 amplifier that kept torturing me for weeks.....

something really to look forward to đŸ˜ĨđŸ¤Ŧ

ALF

Page 1 of 1 (33 items) | RSS